
RecovR Fitness app
Project Overview
The Recover mobile app was a college project, created during my final year of university at NUIM (Maynooth).With the help of the Recover mobile app athletes can analyse their performance and stick to a tailored and detailed recovery schedule with ease, while their physio is provided with more data on their recovery progress. The main features of the application include performance analysis metrics, wearable device compatibility, simple contact methods between player and physio, progress verification and tailored recovery/workout schedules.
My Role:
Sector:
Entire Product Design from Discovery & Research to Concept Creation, Visual Design and User Testing.
Healthcare and fitness
Timeline:
4 months
Competitor Research
To kickstart my design research process, I immersed myself in the world of injury rehabilitation, understanding the needs and challenges faced by individuals on their recovery journey. Recognising the importance of offering a distinctive and user-centric solution, I conducted a competitor analysis to identify the existing methods that athletes use to aid them in their road to recovery, and to identify their strengths, weaknesses, and opportunities.
User Surveys
An online survey was set up to get gather some early insight into athlete experiences with injuries and the problems that they face. Over 40 people from a range of sporting backgrounds took part in the survey. The participants ages ranged from 17 - 36.


Key Takeaways:
There are services available to aid players with recovery but they are generally quite expensive.
Injury recovery apps are very unreliable when assessing and diagnosing an injury.
None of the competition provide method of ensuring recovery work is completed by patients.
Interviews
At the discovery phase of my project, I conducted 6 interviews in order to gain a better understanding of the problem. I interviewed with 3 players, 2 physios and 1 amateur football team coach to try and understand the various perspectives, and to develop deeper insights relating to the problem at hand.
Key insights:
Players are unsure when they can return playing without risk of re-injuring themselves.
Physios lack data on their players activity and progress which makes it difficult to determine how far they have progressed.
Players struggle to keep on schedule with recovery workouts after a few days.
Knowing they can not play for a long period of time means loss of motivation to stick to a schedule.
One appointment a week is the only contact between physios and players.
Recurring injuries are the most common injury type dealt with by physios.


Identifying the opportunity:
Demand for sports physios
In contact sports injuries are an inevitability, and for this reason clubs appoint a physiotherapist, with separate teams within clubs often appointing there own separate physio.
Contact sports in Ireland
There are currently over 3,000 contact sports clubs throughout Ireland, With GAA clubs, rugby and soccer clubs making up the majority.
Sports injury expenses
In Ireland one third of all visits to HSE injury clinics are due to sports related injuries. (33,000 people on average). The GAA injury benefit fund cost the Gaelic Athletic Association 9 million to fund each year with medical and injury related expenses taking up 70% of that.
Recurring injuries
Recurring injuries are frustrating for athletes to deal with, and they become more and more severe each time they recur. Studies show that in Ireland on average 1 in every 4 sports injuries are in fact a recurring injury.
key findings:
The majority of players had previously re-injured themselves due to poor/lack of injury recovery work.
Over half the participants admit to completely stopping their given recovery schedule after 1-2 weeks.
Many rely solely on time to heal their injury.
Less than half fully understood the importance of a carrying out a recovery process to avoid future injuries.
Participants who understood the importance of recovery were generally 26+ in age.
Key insights from research phase


Insight 1:
Unrealistic expectation
Players have an unrealistic expectation on how well their injury will recover while doing the little to no recovery and rehab work. Some assume that time and rest alone will sufficiently heal an injury, while others are under the assumption that simply visiting a physio will solve their injury problems in the long and short term. Without undergoing recovery exercises players should expect the same injury to re-occur.
Player Mindset
Players often return to full participation in their sport prematurely, which often leads to re-injury. A big contributing factor for this is the mindset of the players. Players become frustrated when they get injured and have to watch from the sidelines, and fear the possibility of losing their place in their respective teams. Players also adapt a ‘suck it up and get On with it’ mentality when injured and attempt to play through an injury.


Insight 2:




Lack of Knowledge
Many athletes, especially younger athletes, do not understand the short and long term repercussion of a poorly recovered injury. Older players tend to take injury recovery and rehabilitation more seriously as they have dealt with the consequences over the years and learned from their mistakes, however this has still resulted in missing many weeks, months or in some cases years of playing their respective sport.
Insight 3:
Forgetful & Unmotivated
After a player consults with a physiotherapist and receives advice for recovery, they often become lazy and forgetful with the exercises just a few days after receiving the injury. This is due to the lack of motivation knowing that they can not play for a certain length of time, and not being able to easily track there recovery progress.
Insight 4:
Defining the problem statements
Who?
What?
Why?
''
"
''
"
Amateur level athletes
need a simple method to effectively track their injury recovery progress
as they struggle to stay motivated and recover sufficiently from injuries.
Sports team physios
need a simple method to track players injury recovery progress
as they struggle to monitor all patients injuries and injury history.
User Personas
By developing these personas of the target users, I was able to better understand their needs, goals, and behaviors. User personas help me empathize with the target audience and make informed design decisions that are tailored to their specific requirements. These personas provided valuable insights into the preferences, attitudes, and motivations of my users, allowing me to create user-centered designs that effectively address their pain points.


Card sorting
Based on the insights gained from the further competitor analysis and Card sorting sessions with potential users decided on the main categories of the application. I asked users to organise information into logical groups that they think are most suitable.
The main takeaway from the card sort exercise was that most of the information was grouped under 'Player' or 'Physio'. This gave an indication that certain options should only be available to either just the player, or just the physio.






Information architecture
Based on the insights gained from the further competitor analysis and Card sorting sessions with potential users decided on the main categories of the application. I asked users to organise information into logical groups that they think are most suitable.
The main takeaway from the card sort exercise was that most of the information was grouped under 'Player' or 'Physio'. This gave an indication that certain options should only be available to either just the player, or just the physio.
Sketches to mid-fidelity prototyping
With low-fidelity paper prototypes the general structure of the application could easily be tested in usability tests, and with little effort adjustments could be made before going into higher fidelity prototypes in Figma. Through this I defined the primary features, and established the key user journeys for the app.


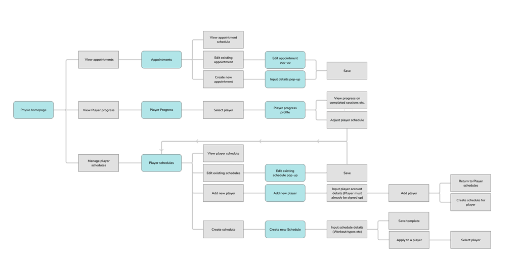
Physio Account
View, add or edit appointments.
Access to injury details and injury history of their patients.
Provide a tailored schedule for their patients.
Verify the progress being made by patients and adjust their schedules based off of this.
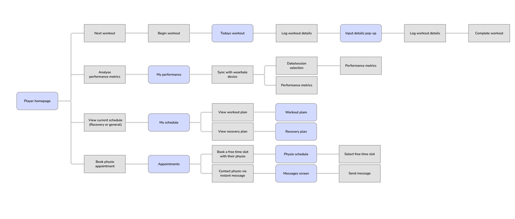
Players Account
Analyse their performances from workouts, trainings and matches.
View their recovery schedule and progress/ or view their workout progress.
Book an appointment with their physio or contact them via instant messaging.


Establishing the key features:


Mid fidelity screens from usability test - Player and Physio homescreens
Instead of just being able to book an appointment, they would like a quick method of contact to ask their physio any quick questions
If doing a recovery schedule, an athlete would prefer to have a progress indicator to give them a sense that they are working towards something i.e. a return-to-play date
Want more of an overview/ more details on what ‘Todays workout’ is. What type of workout, whether they need equipment etc.
Would prefer to have a quick option to set up a new patient profile from the homescreen
Should show schedule for the day or next few appointments, along with a quick note or reminder on what their injury their was
Users did not interact with the date selection - “Maybe one or 2 days ahead but I’d never be checking what workout I need to do next week”
Usability testing a clickable prototype
After making adjustments to the paper prototypes, I created mid-fidelity clickable prototypes in Figma. These were then tested to identify any minor weaknesses in the user interface's structure, as well as in certain phrasings and interactions. Additionally, the users asked insightful questions that helped me to make further improvements. I tested this prototype with 4 potential users.













High fidelity prototyping
After conducting user testing on my mid fidelity prototype, I carefully analyzed the feedback and applied the findings to refine and improve my design. This iterative process allowed me to identify pain points and areas of confusion for the users. By incorporating their suggestions and addressing their concerns, I was able to make significant enhancements to the user interface and overall user experience. As a result, I successfully transitioned from the mid fidelity prototype to a high fidelity prototype that better reflects the needs and preferences of the target users. The high fidelity prototype not only showcases a more polished and visually appealing design, but also provides a more seamless and intuitive navigation flow. This journey from mid fidelity to high fidelity has been instrumental in creating a more robust and user-centered product.
High fidelity screens from the Player homescreen and Completing a Workout flow.


Greys
Primary colours
Secondary colours
Colour palette


Typography
Bold
Semi-bold
Medium
Regular
Light
Styles:
Style guide
Throughout this project I tackled complex product, UX an UI design challenges through a user-centered approach, emphasizing empathy, research, and iterative prototyping. By collaborating closely with stakeholders and users, I gained valuable insights and delivered innovative design solutions.
Thorough user research and testing identified key pain points and informed clear design goals. By employing UX methodologies like personas, user flows, and wireframing, I created an intuitive interface. Iterative testing and feedback loops ensured continuous improvement, resulting in a seamless user experience.Applying interaction design principles, visual aesthetics, and accessibility standards, I crafted a visually appealing and inclusive design. The project had a notable impact on user metrics, driving increased engagement, conversion rates, and satisfaction, surpassing expectations.
This case study highlights my effective communication skills, demonstrated through clear documentation, interactive prototypes, and engaging presentations. I conveyed the design rationale and value to users and stakeholders. I look forward to contributing my insights and expertise to future design endeavours, creating exceptional user experiences.
